Activités

DEPISTAGE ET DIAGNOSTIC GENETIQUE DE L'ALBINISME.
Classe de Terminale S

Claudine JEANDEL
Ecole Française de Sofia - BULGARIE


Thème II - De l'avènement de la biologie moléculaire aux enjeux actuels des biotechnologies.
- Biotechnologies et génétique humaine : Dépistage et diagnostic génétique de l'albinisme.

 

L'étude du mode de transmission d'une maladie d'origine génique peut être réalisée à partir de l'analyse d'arbres généalogiques. Cette étude permet l'évaluation du risque d'être atteint pour un enfant à naître.
Pour transformer ce risque en certitude, il est nécessaire de faire appel aux techniques modernes d'analyse de l'ADN.

I. Evaluation du risque pour un enfant à naître d'être atteint d'albinisme.
L'albinisme est une déficience héréditaire. Elle se caractérise par une absence de pigmentation de la peau, des yeux et des poils en raison de l'absence d'un pigment noir : la mélanine.
La tyrosinase est une enzyme impliquée dans plusieurs réactions de la chaîne de biosynthèse de ce pigment.
Cette enzyme résulte de l'expression d'un gène porté par un autosome dont on connaît deux allèles : Allèle 1, dominant qui conduit à une tyrosinase active Allèle 2, récessif qui conduit à une tyrosinase non fonctionnelle.

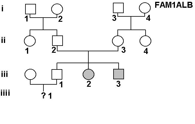
Document 1 : Arbre généalogique d'une famille ou sévit l'albinisme.

Quel est le risque pour que l'enfant iiii 1 soit atteint en sachant qu'une personne sur 100, prise au hasard dans la population, est hétérozygote pour ce gène ?

II. Dépistage et diagnostic de l'albinisme par l'analyse de l'ADN.

L'analyse de l'ADN permet de déterminer le génotype du fœtus et celui de ses parents.

1. Les mutations peuvent faire apparaître ou disparaître des sites de restriction dans les gènes.

On recherche à l'aide du logiciel Anagène l'enzyme de restriction permettant de différencier, à partir de leur carte de restriction, les deux allèles du gène de la tyrosinase et on retrouve alors la mutation qui permet d'expliquer cette différence :

a) Ouvrir le fichier « Thèmes d'étude » du logiciel ;
Puis dans l'arborescence, choisir Génotypes et prévisions en génétique humaine – l'albinisme.
Afficher les séquences des allèles du gène de la tyrosinase et ne conserver dans la fenêtre d'affichage que les séquences des allèles Tyrcod.1 et Tyralbts (effacer les autres).

b) En utilisant la fiche d'aide à l'utilisation d'Anagène, trouver dans le répertoire du logiciel une enzyme adaptée aux séquences à traiter (le site de restriction de l'enzyme recherchée possède quatre bases). Justifier votre choix.

c) Retrouver alors la mutation qui permet d'expliquer la différence de carte de restriction des deux séquences alléliques en utilisant la fonctionnalité « comparer les séquences puis comparaison simple » du logiciel.

d) Schématiser (de la position 1250 à la position 1305) la carte de restriction de chacun des allèles en les alignant et intégrer la mutation à l'origine des différences observées.

e) Indiquer en quoi les enzymes de restriction permettent de d'identifier les allèles présents chez les individus testés.

 

2. Séquence de la sonde radioactive utilisée et résultats de l'électrophorèse.

La technique du Southern Blot utilise une sonde moléculaire radioactive qui s'hybride avec une séquence de l'ADN associée au gène dont on recherche la présence.

Document 2 : Séquence de la sonde qui reconnaît une portion d'ADN du gène, située au voisinage de la mutation

CCAAGGAAAATATGGTGACATG

Document 3 : Résultats de l'électrophorèse des fragments de restriction (obtenus par la technique du Southern Blot) des individus iii1, iii2 et iiii1 a)

 

a) En utilisant le document 2 ( séquence de la sonde radioactive ) et le document 3, retrouver les allèles que possèdent les individus iii1 et ii2.

b) Représenter les résultats de l'électrophorèse pour un individu homozygote albinos.

c) Quel est alors le génotype du fœtus iiii1 ?